Election Management System Using Python Django and SQLite
Election Management System Using Python Django and SQLite
New Project :-https://www.youtube.com/@Decodeit2
Introduction
In the digital age, managing elections efficiently and securely is paramount. With the power of modern web frameworks like Django and robust databases like SQLite, creating a comprehensive Election Management System (EMS) is both feasible and efficient. This blog post will guide you through the process of building an EMS using Python 3.7, Django 3.1, and SQLite. We’ll cover everything from setting up the project to running it and showcasing key features with screenshots.
Step 1: Making the Project
To start building the Election Management System, follow these steps:
- Set Up a Virtual Environment:
python3.7 -m venv ems_env
source ems_env/bin/activate
- Install Django:
pip install django==3.1
- Create a Django Project:
django-admin startproject election_management
cd election_management
- Create a Django App:
python manage.py startapp election
- Configure Database (SQLite by default):
Insettings.py, ensure the default database setting is:
DATABASES = {
'default': {
'ENGINE': 'django.db.backends.sqlite3',
'NAME': BASE_DIR / 'db.sqlite3',
}
}
Step 2: Essential Features
An effective Election Management System should include the following features:
- User Authentication: Admins and voters should have secure access.
- Candidate Management: Admins can add, edit, and remove candidates.
- Voter Registration: Secure registration process for voters.
- Voting Mechanism: Voters can cast their votes securely.
- Results Calculation: Real-time or post-election result tallying.
- Audit Logs: Track and log all activities for security and transparency.
Check 100+ PHP Projects with Source Code
Step 3: Required Software and Tools
To build and run the Election Management System, you will need:
- Python 3.7: The core programming language.
- Django 3.1: The web framework.
- SQLite: The database system.
- Django REST Framework: For building RESTful APIs (optional but recommended).
- Bootstrap: For responsive front-end design.
- Git: For version control.
- VSCode or PyCharm: Recommended IDEs for development.
Technical Description
- Technologies Used –
- Python 3.7 (Backend)
- Django 3.1 (Backend)
- SQLite (Database)
- JavaScript (FrontEnd)
- HTML (Frontend)
- CSS (Frontend)
- Bootstrap 4 (Frontend)
- Setup/Installations – — To install Django
- Install Python
- pip install django
Architecture Diagram

Download All Free Project :-Â Click here
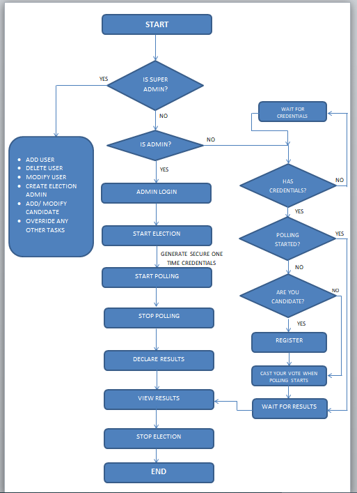
Flow Diagram

Step 4: Running the Project
Follow these steps to run your Election Management System:
- Apply Migrations:
python manage.py makemigrations
python manage.py migrate
- Create a Superuser:
python manage.py createsuperuser
- Run the Development Server:
python manage.py runserver
- Access the Application:
Open your web browser and navigate tohttp://127.0.0.1:8000.
Step 5: Project Screenshots
Here are some screenshots of the project to give you a visual idea:
- Home Page: Displays an overview of the election process.
- Admin Dashboard: Where admins can manage candidates and monitor the election.
- Candidate Management: Admins can add or edit candidate details.
- Voting Page: Secure page for voters to cast their votes.
- Results Page: Displays real-time results as votes are counted.
Step 6: Download Project
You can purchase the complete project files and source code by clicking the link below:
Click here :- Download
Tags and SEO
Tags: Election Management System, Python, Django, SQLite, Web Development, Voting System, Secure Voting, Online Election System
SEO Keywords: Election Management System with Django, Python election system, secure voting application, build election app with Python, Django SQLite project, online voting system tutorial
Meta Description: Learn how to create a secure and efficient Election Management System using Python 3.7, Django 3.1, and SQLite. This step-by-step guide covers everything from project setup to running the application, complete with essential features and screenshots.
Creating an Election Management System with Python and Django ensures a robust, secure, and scalable solution. Follow these steps, and you’ll have a functional system ready to handle election processes efficiently.
Â


























1 comment